- 系统4:带货中心功能 2022-07-24 点击:0 评论:0
- 系统4:订单查询+联系商家含聊天系统客服功能 2022-07-24 点击:0 评论:0
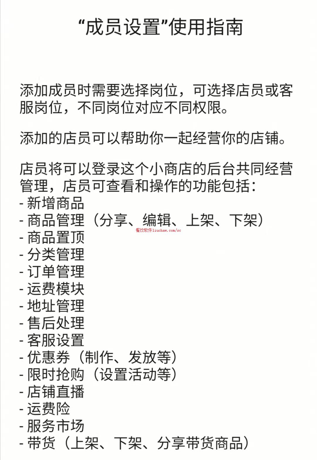
- 系统4:成员设置及权限 2022-07-24 点击:0 评论:0
- 系统1:下单后公众号提醒 2022-06-27 点击:0 评论:0
- 系统2:会员功能+储值功能 2022-06-27 点击:0 评论:0
- 系统2:订单通知 2022-06-27 点击:0 评论:0
- 系统2:桌号码使用 2022-06-27 点击:0 评论:0
- 系统2:二维码点餐电脑接单软件 2022-06-27 点击:0 评论:0
- 系统3:功能支持 2022-03-19 点击:0 评论:0
专注于建设:线上网店、小程序网店!...
专注于建设:线上网店、小程序网店!...
专注于建设:线上网店、小程序网店!...
专注于建设:线上网店、小程序网店!(请扫码体验) ...
专注于建设:线上网店、小程序网店!(请扫码体验)...
专注于建设:线上网店、小程序网店!(请扫码体验)...
顾客通过桌号码扫码进入菜单下单, 无需填写地址,手机等信息,下单直接携带桌号码预设的信息。桌号码如何使用? 1. 桌号码可以直接找客服购买 2. 购买后自行绑定 3. 可以随意设置...
专注于建设:线上网店、小程序网店!(请扫码体验) ...
支持功能 灵活的店铺管理功能 / 高度满足商家管理需求 餐桌管理、订单管理、聚合收款、扫码点单、商品分类、商品管理、送达配送、外卖功能、营销工具、其它功能 ...












